Hello,
I’ve loved the LC76G’s performance on a devboard i’ve bought and so i’ve tried to implement it into a custom board.
Given space and weight constraints for the purposes of the custom board, the active ceramic antenna could not be an option, so i picked the small W3011 ceramic antenna, as it appeared to be the best solution.
The antenna was tested using its own devboard, which allowed to connect it via its uFL/IPEX plug to the SMA of the GNSS devboards. When tested with other GNSS modules on devboards from Quectel, being the LC86G, it recognized the antenna automatically and was able to work with it, but unfortunately when using the LC76G devboard it almost cooked the matching circuitry when connected to the SMA connector, given the antenna shorted ground and power and likely the module lacked internal systems to detect external antennas.
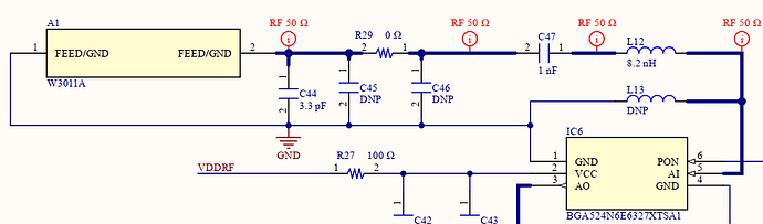
So to retain the efficiency of an active antenna I made an rf matching circuitry with an LNA, being the BGA524N6.
The result is in the schematics below, where AO is the output of the LNA, that goes inside RF_IN (Pin 11).
For some reason, i’ve been unable to pick a satellite, no matter the changes i’ve made to the gain of the LNA.
I need help understanding what could have been wrong in the design.
