Hi all,
I’m currently testing a selfmade PCB using a BG95-M2 module.
It works almost as expected when using the USB interface.
I can send AT commands and get an answer.
But the main application is to control everything via UART through a microcontroller and this does not work at all.
By using an oscilloscope I can’t see any signal activity on MAIN_TXD.
I tried a BG95-M3 Module before and immediately after power-up it outputs “RDY” and “APP RDY” on the UART.
I thought -M2 und -M3 should behave exactly the same, but it seems it does not.
The -M2 version is also active (CFUN=1) immediately after power-up, while the -M3 is not.
Output of BG95-M2 via USB after power-up:
RDY
+CFUN: 1
+CPIN: READY
+QUSIM: 1
+QIND: SMS DONE
APP RDYATI
Quectel
BG95-M2
Revision: BG95M2LAR02A04AT+QGMR
BG95M2LAR02A04_01.003.02.003
Output of BG95-M3 via UART after power-up:
RDY
APP RDYATI
Quectel
BG95-M3
Revision: BG95M3LAR02A03
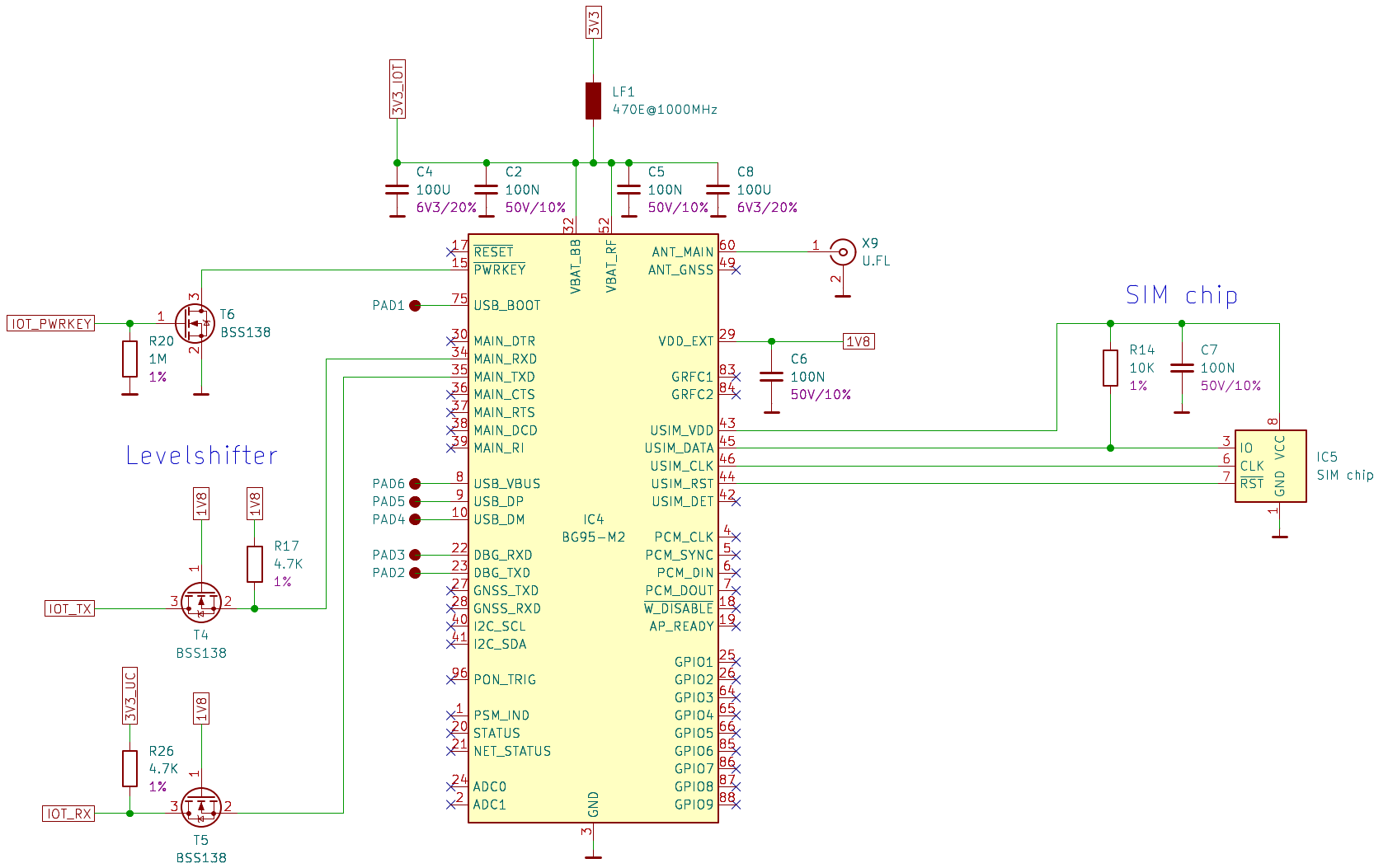
Schematic
Any ideas ?
Do I need a different firmware ?
Best regards,
lakeroe
